ID
EN
Tentang Kami
Profil Perusahaan
Visi dan Misi
Jejak Langkah
Jejak Langkah Operasional
Jejak Langkah Produk & Teknologi
Aksi Korporasi
Manajemen
Dewan Komisaris
Direksi
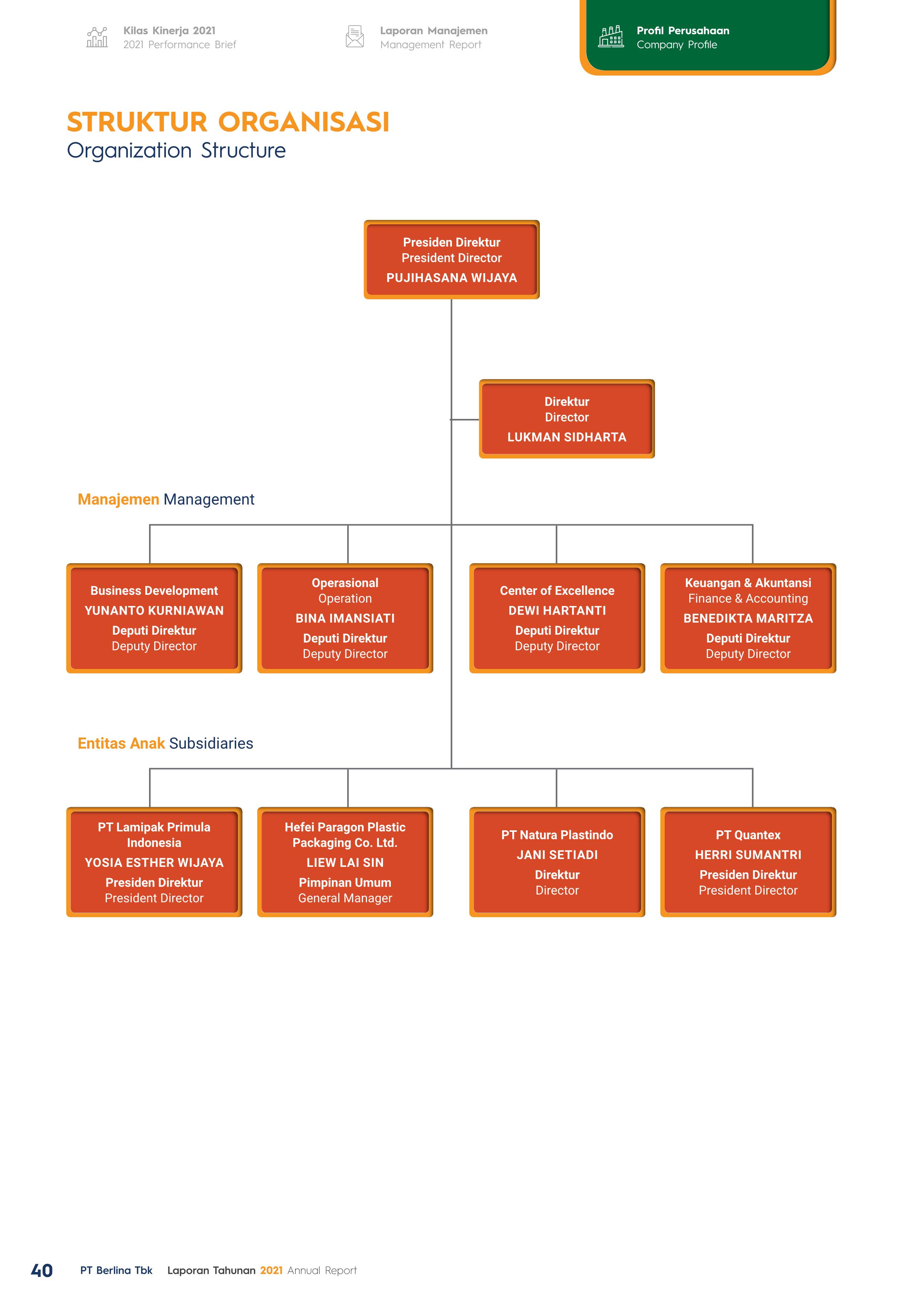
Struktur Organisasi
Pabrik Berlina dan Entitas Anak
Pabrik-pabrik Berlina
Entitas Anak
Tata Kelola
GCG
Organ Tata Kelola
Tata Nilai dan Budaya Perusahaan
Kebijakan
Piagam / Pedoman
Lembaga Penunjang Pasar Modal
CSR
Sertifikasi
Investor
Pemegang Saham
Informasi saham
Informasi Keuangan
Laporan Keuangan
Laporan Tahunan
Sustainability Report
RUPS
Keterbukaan Informasi
Prospektus
Produk & Layanan
Produk
Layanan
Berita
Karir
Lowongan Pekerjaan
Kirim Resume
Hubungi Kami
ID
EN
Struktur Organisasi
Struktur Organisasi
Tentang Kami
Investor
Produk & Layanan
Berita
Karir
Hubungi Kami
Dividen